笔灵AI论文官网
每年的11月到第二年6月都是毕业论文的高峰期,截止日期迫在眉睫,有多少学子正在为此熬夜秃头!?
有人绞尽脑汁也难以完成论文初稿,有人论文查重率居高不下,还有人被卡在了论文AI检测率这一关……别担心,笔灵AI论文写作能一站式解决从论文初稿生成到答辩PPT的所有论文问题,帮助你顺利毕业!
想象一下,只需输入你的论文标题,AI就能为你生成一个从引言到结论的详尽大纲,而后迅速生成最高达3w字的完整论文,逻辑清晰,语言标准。你只需动动手指,就能轻松跨越资料搜集的繁琐,跳过初稿撰写的苦恼,直接进入论文的深度打磨阶段,快来体验!除此之外,还提供论文降重、去论文AI痕迹、答辩PPT生成等服务,让你的论文一站式通过!

一、笔灵AI论文功能特性
1、覆盖所有专业和论文类型
笔灵AI论文写作服务于从专科生到研究生的各个学术层次,还提供超过700个不同专业的论文写作支持,从文学、历史到工程、科学,无一不包。
并且在这里你能看到许多论文类型可选项:毕业论文、期末论文、课程论文、开题报告、实训报告、职称论文、专升本论文、教学设计、职业生涯规划书、科学小论文。

2、免费千字大纲生成
笔灵AI论文写作平台具备千字大纲的免费生成服务。轻轻一点,输入核心关键词,即可在线诞生一份详尽而层次分明的论文大纲,助你轻松把握文章脉络。不仅如此,你还可以在线实时编辑这份大纲,随时按需增减章节,让您的论文构思更加灵活自如。

3、速成万字低查重率论文
AI会在千字大纲的基础上,智能扩充为专业完整的论文初稿。正文的材料清单一目了然,包含封面、摘要、大纲目录、参考文献、致谢模板等,为你节省大量撰写初稿时间,作为写作灵感也非常好!
并且提供增值附加服务,如答辩PPT、降论文AIGC痕迹,让你的论文一站式通过!


且其生成的论文具有较低的查重率,这意味着论文内容具有高度的原创性,可以在学术界和专业领域中获得认可,同时避免了因高查重率而带来的降重问题。

4、一键降低论文查重率
论文写完了,查重率是一道过不去的坎!如果你的论文初稿已完成,查重率却居高不下,可以点击笔灵右侧降重界面,上传论文一键降低论文查重率!笔灵降重能针对知网、维普等不同查重平台的查重规则进行降重……查重率从89%降到10%,只需一分钟!


5、强力去除论文AIGC痕迹
现在论文检测可不仅仅是查重了,很多学校对AI疑似度也有要求,于是笔灵新出了去除AIGC痕迹的功能,除了在论文生成增值服务中具有此功能,还可在去AIGC痕迹单独界面上传论文,一键降低论文AI痕迹,最多降低60%!

我们有知网检测报告单数据表明去痕之后AIGC浓度大幅度降低。

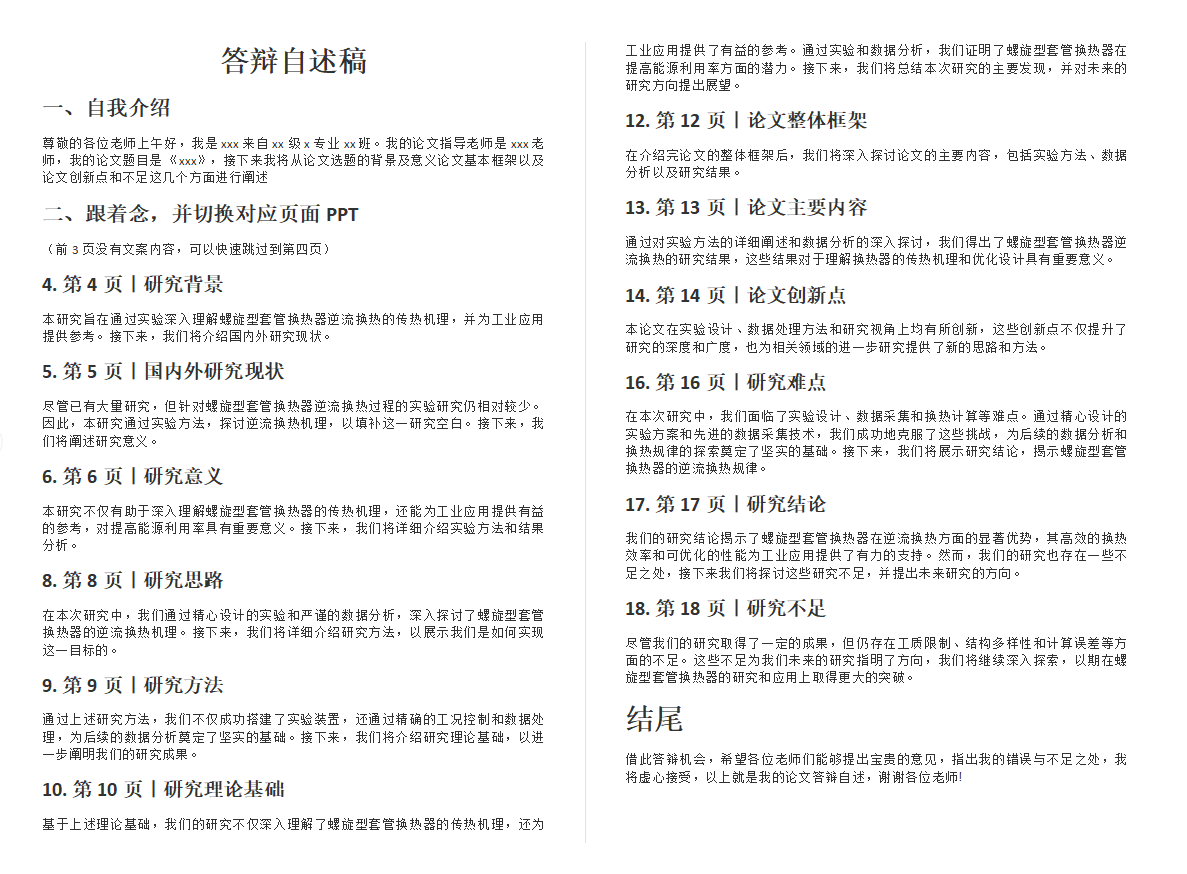
6、一键生成论文答辩PPT和自述稿
你只需上传一篇论文,系统便能智能识别关键点,根据答辩PPT标准和论文内容,自动安排幻灯片的顺序,设计出样式简洁、展示关键语句的PPT幻灯片,确保答辩时PPT不会不符合要求,不会出错!


它不仅能生成PPT,还能生成一份与PPT完美结合的自述演讲稿!这份自述稿会保持与PPT内容的一致性,还会标注念到哪里切换页面。你在答辩时照着念,不会给老师在纯念PPT的感觉,完全没有问题无脑能过了。

数据统计
数据评估
关于AI一键写论文特别声明
本站Home提供的AI一键写论文都来源于网络,不保证外部链接的准确性和完整性,同时,对于该外部链接的指向,不由Home实际控制,在2025年 3月 25日 下午10:16收录时,该网页上的内容,都属于合规合法,后期网页的内容如出现违规,可以直接联系网站管理员进行删除,Home不承担任何责任。
相关导航
暂无评论...



