Listen 1 音乐播放器官网
免费的音乐聚合搜索播放工具,支持七个音乐平台
网站服务:影音专区,Listen1,音乐聚合搜索播放工具,影音专区,Listen1,音乐聚合搜索播放工具。

Listen 1 音乐播放器简介
网站成立于2013年3月9日。
Listen 1 音乐播放器
「 Listen 1 」是一个开源的音乐聚合搜索播放工具。支持网易云、QQ音乐、酷狗我、B站、咪咕、千千。也是说你只需要下载 Listen 1一个软件就可以听这七个平台的所有音乐。
优势1:让你同时获取更全的音乐资源
优势2:将不同平台的音乐资源创建到一个歌单
alt=”Listen 1 音乐播放器” alt=””>
需要注意 Listen 1 非白嫖音乐软件,那些需要版权的音乐如果你在某个平台没有会员是无法听的。比如QQ音乐上周杰伦的歌曲你要是没有QQ会员也是没办法听的,但他同时支持搜索七个平台,这个平台听不了另外一个平台也许有可以听的资源。
如果你有网易云、QQ音乐等平台的会员,可以在Listen 1 进行登录账号。
alt=”Listen 1 音乐播放器” alt=””>
支持安卓、PC、MAC、Linux 等多操作系统,还有Chrome、Firefox、Microsoft Edge等多浏览器的插件版。
alt=”Listen 1 音乐播放器” alt=””>
曲库
Listen 1可以搜索和播放来自网易云音乐,虾米,QQ音乐,酷狗音乐,酷我音乐,Bilibili,咪咕音乐网站的歌曲,曲库更全面(下方截图为安卓版本);还支持歌单功能,你可以方便的播放,收藏和创建自己的歌单。
alt=”Listen 1 音乐播放器” alt=””>
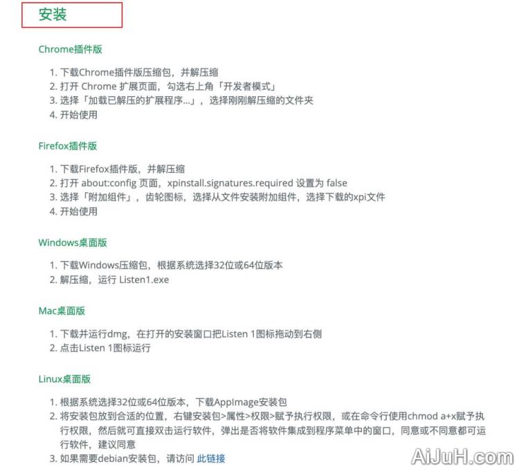
安装教程
官网所有版本的下载安装教程,比较详细,按照步骤来就可以轻松安装。
alt=”Listen 1 音乐播放器” alt=””>
Listen 1 音乐播放器官网入口网址
https://listen1.github.io/listen1
AI聚合大数据显示,Listen 1 音乐播放器官网非常受用户欢迎,请访问Listen 1 音乐播放器网址入口(https://listen1.github.io/listen1)试用。
数据统计
数据评估
本站Home提供的Listen 1 音乐播放器都来源于网络,不保证外部链接的准确性和完整性,同时,对于该外部链接的指向,不由Home实际控制,在2024年 4月 21日 下午10:13收录时,该网页上的内容,都属于合规合法,后期网页的内容如出现违规,可以直接联系网站管理员进行删除,Home不承担任何责任。


