小红书文案助手官网
AI一键生成小红书风格的文案
网站服务:文案写作,小红书文案助手,小红书文案提示词,文案写作,小红书文案助手,小红书文案提示词。

小红书文案助手简介
Simplify your chat content in seconds。网站成立于2023年9月9日。
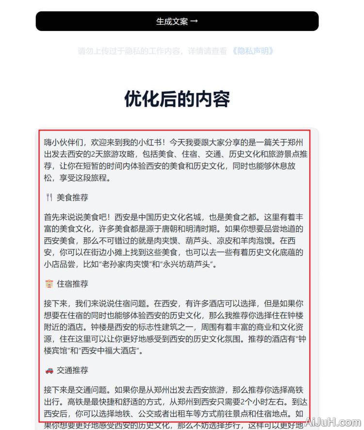
小红书文案助手是一款基于ChatGPT开发的一款AI写作工具,输入文案标题描述词,即可一键生成小红书风格的营销文案。
alt=”小红书文案助手” alt=””>
该网站完全免费,且没有限制,输入你要生成文案的内容,几秒钟就能帮你生成一份高质量小红书风格文案。
描述越详细,生成的内容越符合你的预期!!
alt=”小红书文案助手” alt=””>
小红书文案助手官网入口网址
AI聚合大数据显示,小红书文案助手官网非常受用户欢迎,请访问小红书文案助手网址入口(https://www.xhsai.top/zh)试用。
数据统计
数据评估
关于小红书文案助手特别声明
本站Home提供的小红书文案助手都来源于网络,不保证外部链接的准确性和完整性,同时,对于该外部链接的指向,不由Home实际控制,在2024年 4月 21日 下午7:54收录时,该网页上的内容,都属于合规合法,后期网页的内容如出现违规,可以直接联系网站管理员进行删除,Home不承担任何责任。
相关导航
暂无评论...


